设为首页
加入收藏
学校首页
网站首页
部门概况
新闻动态
质量监控
政策文件
联系我们
网上办事大厅
相关下载
部门考核
教学督导
学生教学信息反馈
当前位置:
网站首页
>
政策文件
>
正文
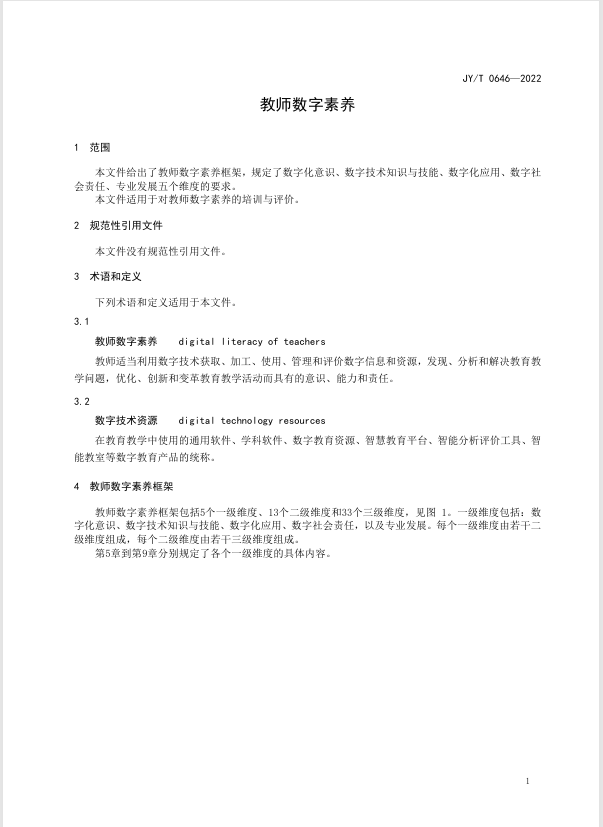
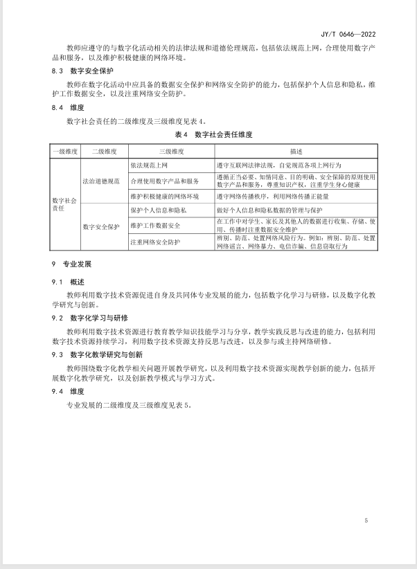
教育部发布《教师数字素养》 教育行业标准
作者:
时间:2025-10-29
点击数:
来源:教育部政府门户网站
附件【
教师数字素养.pdf
】已下载
次
上一篇:
山东省教育厅等10部门印发《山东省“人工智能+教育”实施方案》
下一篇:
中共中央关于制定国民经济和社会发展第十五个五年规划的建议